住建部将全面展开建筑施工安全专项整治
2017-03-04 建筑管理
近日,国务院印发《关于促进建筑业持续健康发展的意见》,提出:发生工程质量事故,除对责任单位进行行政处罚外,还要给予注册执业人员暂停执业、吊销资格证书、一定时间直至终身不得进入行业等处罚。
3月3日,住建部官网发布通知,自3月起,开展2017年建筑施工安全专项整治工作。整治范围包括房屋建筑和市政基础设施工程,主要内容如下:
(一)深基坑工程安全管理情况。深基坑(槽)开挖的防护情况,包括周边防护栏杆、工人专用梯道、同一垂直作业面上下层之间的隔离防护等;深基坑(槽)和边坡作业的合规性情况,包括支护、降(排)水、放坡、安全监测等。
(二)模板支撑系统安全管理情况。模板支撑系统搭设前材料及基础验收、安全技术交底、模架搭设、搭设后检查验收,使用与检查、混凝土浇筑、现场安全监测、模架拆除以及监督管理等制度执行情况。
(三)起重机械安全管理情况。建筑起重机械产权备案、安装(拆卸)告知、安全档案建立、检验检测、安装验收、使用登记、定期检查维护保养等制度执行情况、机械类专职安全生产管理人员配备情况以及企业是否具有相应资质和安全许可证情况,起重机械安装拆卸人员、司机、信号司索工持证上岗情况。
(四)市政基础设施工程安全管理情况。城市地下综合管廊、供水、排水、供热、供气工程中的基坑(槽)、隧道、地下暗挖、顶管作业等事故易发环节的安全专项施工方案编制及落实情况;对工程周边可能造成损害的毗邻建筑物、构筑物和地下管线防护情况;有毒有害气体监测情况;全过程风险防控情况。
(五)安全生产主体责任落实情况。建设、监理、勘察、设计、施工总承包、专业分包、劳务分包,钢管扣件租赁,建筑起重机械租赁、安装、使用等单位安全生产主体责任落实情况;各方责任主体项目负责人安全责任落实情况。
(六)安全专项施工方案管理情况。对危险性较大的分部分项工程,施工单位开展专项方案编制、审核、专家论证及现场实施情况;监理单位开展专项方案审核、施工现场监理和工程验收情况;建设单位在安全报监时提供清单情况。
各地可结合本地区建筑施工安全生产实际情况,在此基础上增加整治重点。
对安全生产主体责任落实不到位,导致安全事故的,一律依法暂扣或吊销相关证照,并依照有关规定在招投标、资质管理等方面给予限制。
2017年安全专项大检查,特别强调“严格执法”。检查内容,除了深基坑、模板支撑、起重机械等重点部位外,提出要重点强化各方责任主体项目负责人的安全责任落实。
去年年底,住建部陈政高部长在全国建筑施工安全生产电视电话会议上提出,对排查出的重大隐患和严重违法违规行为,实行“零容忍” 。对于造成重大事故和重大经济损失的,要依法追究有关单位和人员的刑事责任。
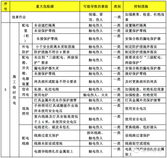
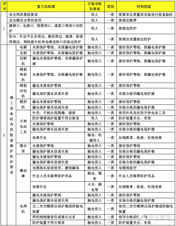
要最大限度地避免安全事故发生,首先要做好施工安全重大危险源管理工作,防范于未然,如何防范?我们对相关内容整理如下,供参考!
一、危险性较大的专项工程目录





二、对施工安全影响较大的环境和因素目录



